【政策信息】各地碳中和补贴政策-第19届国际(广州)表面处理 电镀 涂装展览会
>>欢迎参加广州国际表面处理 电镀 涂装展览会

第19届国际(广州)表面处理 电镀 涂装展览会

行业资讯 Organizer News

2022-03-28

【政策信息】各地碳中和补贴政策

作者:    点击:2033

重磅利好


全国各省市也陆续碳达峰、碳中和政策并提出了发展目标,具体总结如下:

一、广州市发布碳达峰、碳中和奖励办法 最高补贴达1000万元

为落实习近平总书记在领导人气候峰会上的重要讲话精神和广州省系统部署推动碳达峰、碳中和的工作任务,广州黄埔区、开发区、高新区结合近几年政策实施情况,日前印发《广州市黄埔区 广州开发区 广州高新区促进绿色低碳发展办法》进一步放大财政资金的带动作用,文件指出,对纳入监管的重点用能单位实施节能降耗,最高补贴1000万元;对企业实施循环经济和资源综合利用项目的按实际投资总额给予最高200万元补助;对建设充电基础设施项目的给予最高100万元补贴。对在我区举办国际级或国家级新能源绿色产业峰会、重大论坛、创新大赛等活动的给予最高100万元补贴。

原件:



(二)支持节能降碳。列入国家、省、市、区监管的重点用能单位,在完成节能主管部门下达的能源“双控”目标的前提下,对2025年度较2020年度产值未下降而年综合能源消费总量下降200吨标准煤以上,或2025年度较2020年度产值增长25%以上、万元产值能耗下降10%以上的,按节能量给予500元/吨标准煤补贴,补贴最高1000万元。申请时间为完成节能主管部门下达的能源“双控”目标后。(责任单位:区发展改革局)

(四)企业自行委托有资质的第三方机构开展碳排放状况核查或温室气体核查并获得《碳排放核查报告》或《温室气体核查声明/证书》的,按实际委托费用的50%给予一次性补贴,最高5万元。(责任单位:区生态环境局)

(五)企业自行委托有资质的第三方机构开展碳减排评估及达峰评估并获得评估报告的,给予一次性补贴5万元。(责任单位:区生态环境局)

(六)对在碳普惠平台签发的项目予以补贴。依据签发的减碳量按10元/吨二氧化碳予以项目单位补贴,单个项目补贴最高10万元。(责任单位:区生态环境局)

(七)获评为省节水型企业、节水型单位(公共机构除外)、节水型居民小区,上年度年用水量在一万立方米以下的,给予创建单位1万元补贴;上年度年用水量在一万立方米以上的,给予创建单位2万元补贴,其中节水型居民小区创建单位为相应物业管理公司。(责任单位:区水务局)


二、深圳出台工业碳中和补贴政策 ,单个项目资助金额不超过1000万元。

深圳市工信局发布《深圳市工业和信息化局支持绿色发展促进工业“碳达峰”扶持计划操作规程》(下文简称“规程”),明确以直接资助、奖励两种事后资助形式,对符合条件的绿色、节能项目给予资助和奖励。


第二条 本规程适用于市工业和信息化主管部门组织实施的支持绿色发展促进工业“碳达峰”扶持计划。

支持绿色发展促进工业“碳达峰”工作包括工业和信息化领域的绿色制造体系建设、能源资源节约及综合利用、自愿性清洁生产等内容。

第三条 本规程扶持方式均为事后资助,包括直接资助、奖励两种形式:

(一)直接资助是指对项目申报单位自主实施的工业能源资源节约和综合利用相关项目给予无偿资助;

(二)奖励是指对项目申报单位获得国家、省、市各项落实绿色发展促进工业“碳达峰”目标工作有关示范项目和荣誉称号的,给予奖励。

(三)扶持标准:事后直接资助,资助金额不超过审计核定的项目总投资的30%,单个项目资助金额不超过1000万元。


三、北京通州区对获得“碳中和企业”认证的企业,最高一次性补助50万元。

北京市通州区发布《通州区绿色化改造提升项目补助资金管理办法(试行)》。绿色化补助资金主要用于对企业参与绿色制造体系建设、绿色化改造项目、开展可再生能源替代项目、减碳发展等方面给予一定的补助支持。

鼓励企业实施减碳发展。鼓励企业开展“碳核查”。鼓励企业试点通过权威机构开展“碳中和企业”认证。对获得“碳中和企业”认证的企业,最高一次性补助50万元。

对上年度全年碳排放强度(年度企业碳排放值/当年企业产值)比之前一年度下降5%及以上,企业通过非交易行为实现减少二氧化碳排放总量上年度比之前一年度的减少量为500吨及以上的,经核定后按照不超过200元/tCO₂e(每吨二氧化碳)的标准,最高补助50万元。



这是对《完整准确全面贯彻新发展理念做好碳达峰碳中和工作的意见》中第三十二条完善财税价格政策“各级财政要加大对绿色低碳产业发展、技术研发等的支持力度。完善政府绿色采购标准,加大绿色低碳产品采购力度。落实环境保护、节能节水、新能源和清洁能源车船税收优惠。研究碳减排相关税收政策。建立健全促进可再生能源规模化发展的价格机制。”的落地实施。

北京通州区的绿色改造补助资金管理办法是目前全国范围内力度最大最具操作性的双碳激励政策。其中亮点颇多,对此进行一一解读:

亮点一:补贴对象为企业,强调企业碳中和

重点一:对获得“碳中和企业”认证的企业,最高一次性补助50万元。

重点二:对上年度全年碳排放强度(年度企业碳排放值/当年企业产值)比之前一年度下降5%及以上,企业通过非交易行为实现减少二氧化碳排放总量上年度比之前一年度的减少量为500吨及以上的,经核定后按照不超过200元/tCO₂e(每吨二氧化碳)的标准,最高补助50万元。

这是国家双碳政策发布以来,率先发布的一个直接碳减排补助。对于建筑行业和房地产行业具有非常重要的意义。而且这里特别强调要“通过非交易行为实现减少二氧化碳排放总量”,这也意味着建筑节能相关产业势必会有可观增长。


四、北京经济技术开发区,对2021年获得碳中和认证的规模以上工业企业或获得碳中和认证的已纳入城市更新的园区一次性50万元奖励

北京经济技术开发区管理委员会下发文件《北京经济技术开发区2021年度绿色发展资金支持政策(征求意见稿)》文件指出:对2021年获得碳中和认证的规模以上工业企业或获得碳中和认证的已纳入城市更新的园区一次性50万元奖励!(重点排放部分可部分厂房园区碳中和认证,其他单位需全部)。同时对新能源设施以及年耗电规模都提出了要求,但申报单位的碳核查也要符合一定资质的单位来做。



文件中明确指出,鼓励企业、园区实施碳达峰和碳中和行动,坚持集约高效、绿色低碳发展模式,优化产业结构和能源结构,对2021年实现零碳排放的规模以上工业企业或园区给予50万元奖励。鼓励协会、联盟、咨询机构等开展减碳节能、清洁生产等技术咨询策划业务,对2021年服务区内(市级)重点用能及碳排放单位5家以上的,给予10万元资金奖励。鼓励企业开展节能技术改造和分布式光伏发电等新能源应用,给予实施企业市级补贴1:1配套的资金奖励。

五、财政部印发《支持浙江省探索创新打造财政推动共同富裕省域范例的实施方案》。创新碳达峰、碳中和财政综合支持政策

指导浙江省财政部门研究实施碳达峰、碳中和财政奖惩政策,将能耗强度、碳排放强度指标完成度和财政资金奖惩挂钩。围绕能源等重点领域,支持浙江省实施一揽子财政政策,力争为实现碳达峰、碳中和目标提供坚实支撑。鼓励浙江省进一步探索生态产品价值实现机制试点。支持浙江省开展全域幸福河湖建设改革试点,鼓励浙江省按规定统筹资金支持试点项目建设。



(十)创新碳达峰、碳中和财政综合支持政策。指导浙江省财政部门研究实施碳达峰、碳中和财政奖惩政策,将能耗强度、碳排放强度指标完成度和财政资金奖惩挂钩。围绕能源等重点领域,支持浙江省实施一揽子财政政策,力争为实现碳达峰、碳中和目标提供坚实支撑。鼓励浙江省进一步探索生态产品价值实现机制试点。支持浙江省开展全域幸福河湖建设改革试点,鼓励浙江省按规定统筹资金支持试点项目建设。 


六、31省市碳达峰、碳中和政策汇总

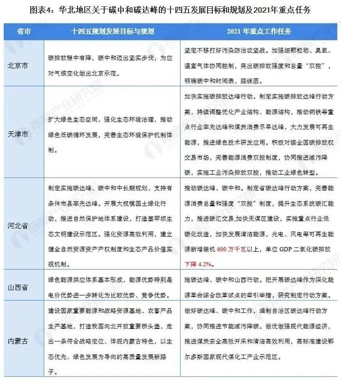
1、华北地区

华北地区历来是我国主要煤炭生产地区,2020年全年我国煤炭产量累计为38.44亿吨,其中山西和内蒙古为煤炭产量最多的两个省份,分别占全国的27.66%和26.04%,合计占比超过50%。随着碳中和和碳达峰任务目标的提出,煤炭又是碳排放的主要能源来源,因此华北地区成为我国传统能源产能结构调整的头号阵地。华北地区在碳中和碳达峰背景下十四发展的主要目标和规划和2021年重点任务是为实现碳达峰和碳中和加快传统能源能源结构的的改革,推进煤炭安全高效开采和清洁高效利用。


2、华东地区

华东地区包括包括上海、江苏、浙江、安徽、江西、福建、山东,华东地区自然环境条件优越,物产资源丰富,商品生产发达,工业门类齐全,是中国综合技术水平最高的经济区。轻工、机械、电子工业在全国占主导地位。铁路、水运、公路、航运四通八达,是中国经济文化最发达地区。但经济发达的背后意味着高占比的能源消耗,根据2020年国家能源统计年鉴所披露的相关信息,我国2019年华东地区总能源消费占比达29.69%,是我国七大地区中能源消费量最多的地区。

为了迎合国家在2030年实现碳达峰,2060年实现碳中和的目标,在华东地区各省份的十四五规划目标中主要是加快新能源对传统石化能源的结构替代,提高非化石能源比重,以山东为例,其十四五目标是打造山东半岛“氢动走廊”,加快氢能源的发展。

安徽、浙江等省份更是在十四五规划和2021年重点工作任务中对非石化能源替代以及装机量提出了明确的量化目标,坚决落实碳达峰、碳中和要求,实施碳达峰行动。


3、东北地区

东北地区是我国传统工业发展地区,东北地区主要有沈大工业带、长吉工业带、哈大齐工业带三个工业带。形成了辽中南城市群、哈长城市群两大城市群。主要工业城市有沈阳市、大连市等。尽管受上世纪九十年代末,产能过剩、冗员过多、产业结构调整等因素的影响,东北工业有所衰落,但目前东北地区仍然是我国中国中工业大省,其坐拥鞍钢、沈阳第一机床厂和大庆油田等工业能源大厂,因此东北的能源消耗和碳排放问题也较为严重。

结合区域发展特性,东北地区各省十四五规划目标和2021年重点工作任务中主要以发展能源替代和建设绿色工业园区为主。


4、华中地区

华中地区包括河南、湖北、湖南三省,华中国土总面积约56万平方公里,约占全国国土总面积的5.9%。华中地区位于中国中部、黄河中下游和长江中游地区,涵盖海河、黄河、淮河、长江四大水系,资源丰富,水陆交通便利。由于华中地区地理位置优越,资源丰富,是我国重要的建材生产区域,因此工厂分布也较为广泛,碳排放压力也较大。

根据中国碳排放交易网公布的数据来看从2013年各地试点以来,湖北省的碳排放权交易总额为七个地区之中最高为16.88亿元。

为了落实碳达峰和碳中和,华中地区各省在政策行动上积极落实国家碳排放达峰行动方案,调整优化产业结构和能源结构。


5、华南地区

华南地区,位于中国南部。包括广东省、广西壮族自治区、海南省、香港特别行政区以及澳门特别行政区。华南地区是我国制造业发展区域,拥有众多制造加工厂商以及电子设备厂商。并且广东省是我国七个碳排放交易试点地区中碳排放权交易总额仅次于湖北的省份。因此有较大的节能减排需求。

另一方面,华南地区紧邻我国南海,海上资源丰富,发展风能、海洋能和太阳能的自然条件优越。因此在我国华南地区十四五发展目标和2021年重点工作任务中关于节能减排的方向主要是利用沿海资源大力推进发展清洁能源,推动传统产业生态化绿色化改造等。


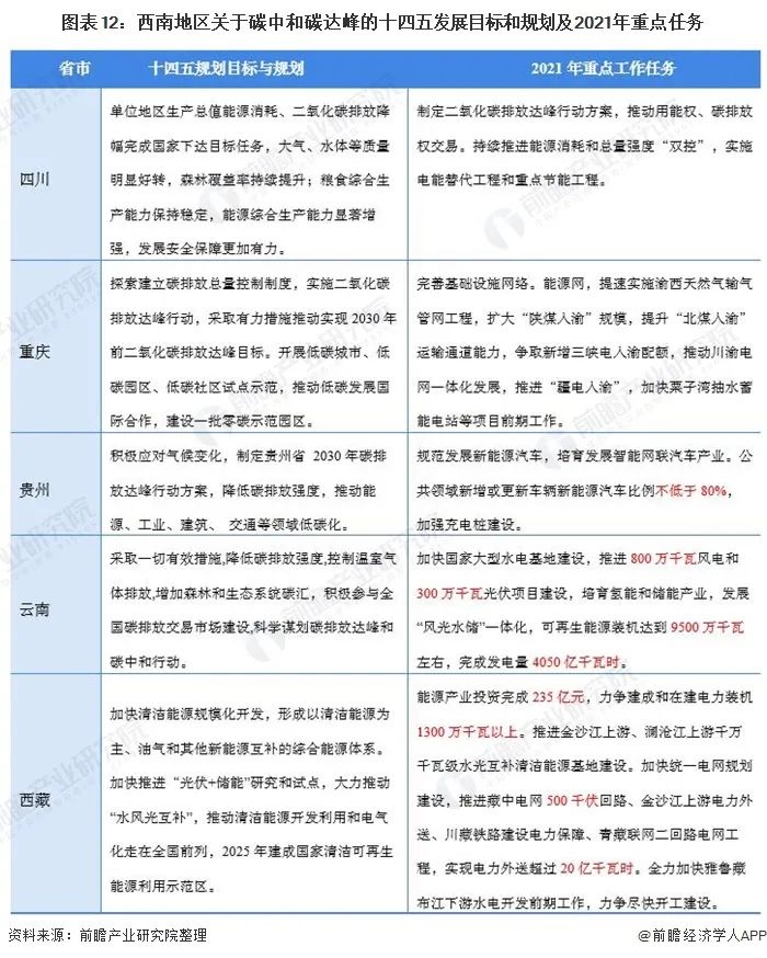
6、西南地区

西南地区包括重庆市、四川省、贵州省、云南省、西藏自治区共五个省市区。西南地区位处于长江中上游,覆盖云贵高原和青藏高原南部,在发展水力发电和光伏发电以及风力发电有较好的自然条件。在西南地区各省政府在十四五规划目标和2021年重点工作任务也主要围绕着水力发电和风电等新能源发电项目为主。其中云南和西藏等省份更是在2021年工作任务中直接提出了相关项目建设要求和目标。


7、西北地区

西北地区是中国西北内陆的一个区域,包括新疆维吾尔自治区、宁夏回族自治区和甘肃省的西北部。西北地区深居中国西北部内陆,具有面积广大、干旱缺水、荒漠广布、风沙较多、生态脆弱、人口稀少、资源丰富、开发难度较大、国际边境线漫长、平均海拔较高等特点。由于我国西北地区的地理特点,其白天日照充足,常年降雨较少,风沙较多且地势较广,不利于电网的铺设反而非常利于开发光伏和风电项目,因此历来是我国清洁能源建设的示范地区。相比于其他区域,我国西北地区十四五规划目标和2021年重点工作任务在大力推进托大新能源的同时,还积极布局电网的深入覆盖。




文章来源:广东省涂料行业协会

返回列表

  • 第19届国际(广州)表面处理 电镀 涂装展览会
  • The 19th Guangzhou (China) International Surface Finishing, Electroplating and Coating Exhibition
  • 2026年6月10-12日 广州·广交会展馆(琶洲)
热线电话:020-29193588 / 29193589
  • 广州表面处理展公众号


版权所有 © 广东智展展览有限公司粤ICP备05138619号 Copyright © 2025 .All Rights Reserved

粤公网安备 44010502002098号

网站地图